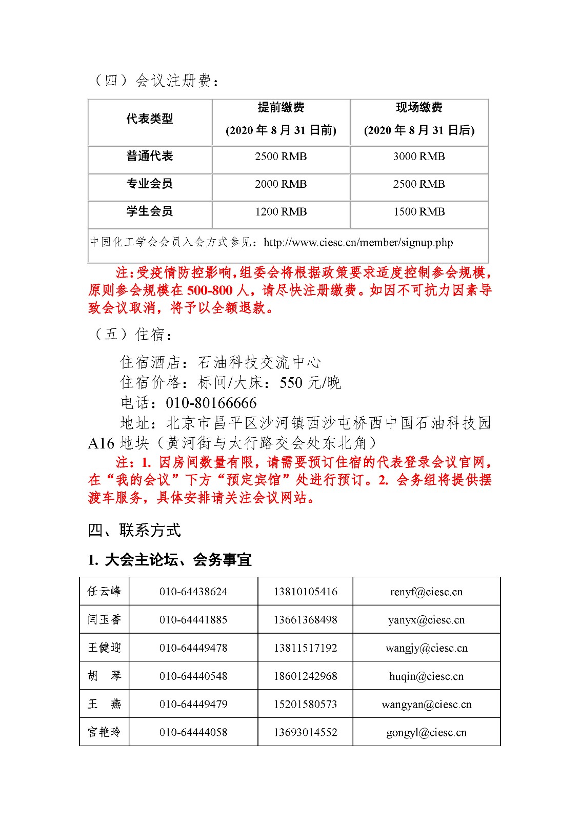
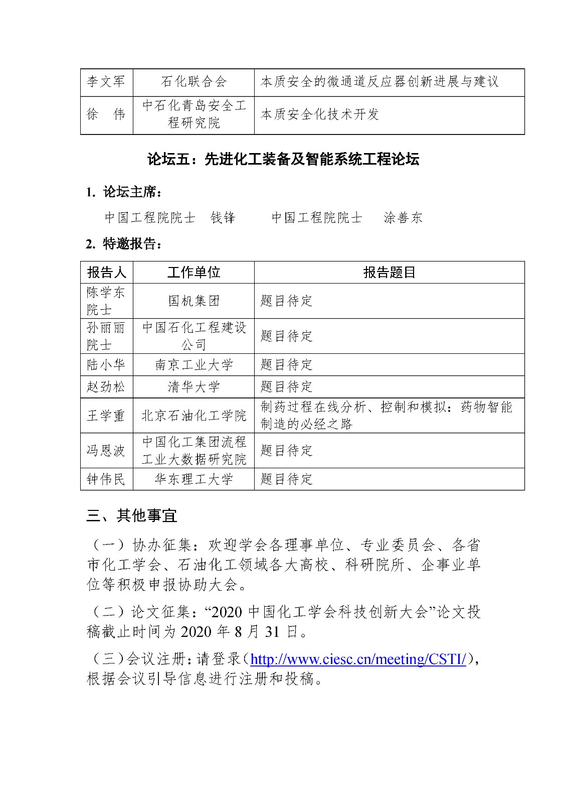
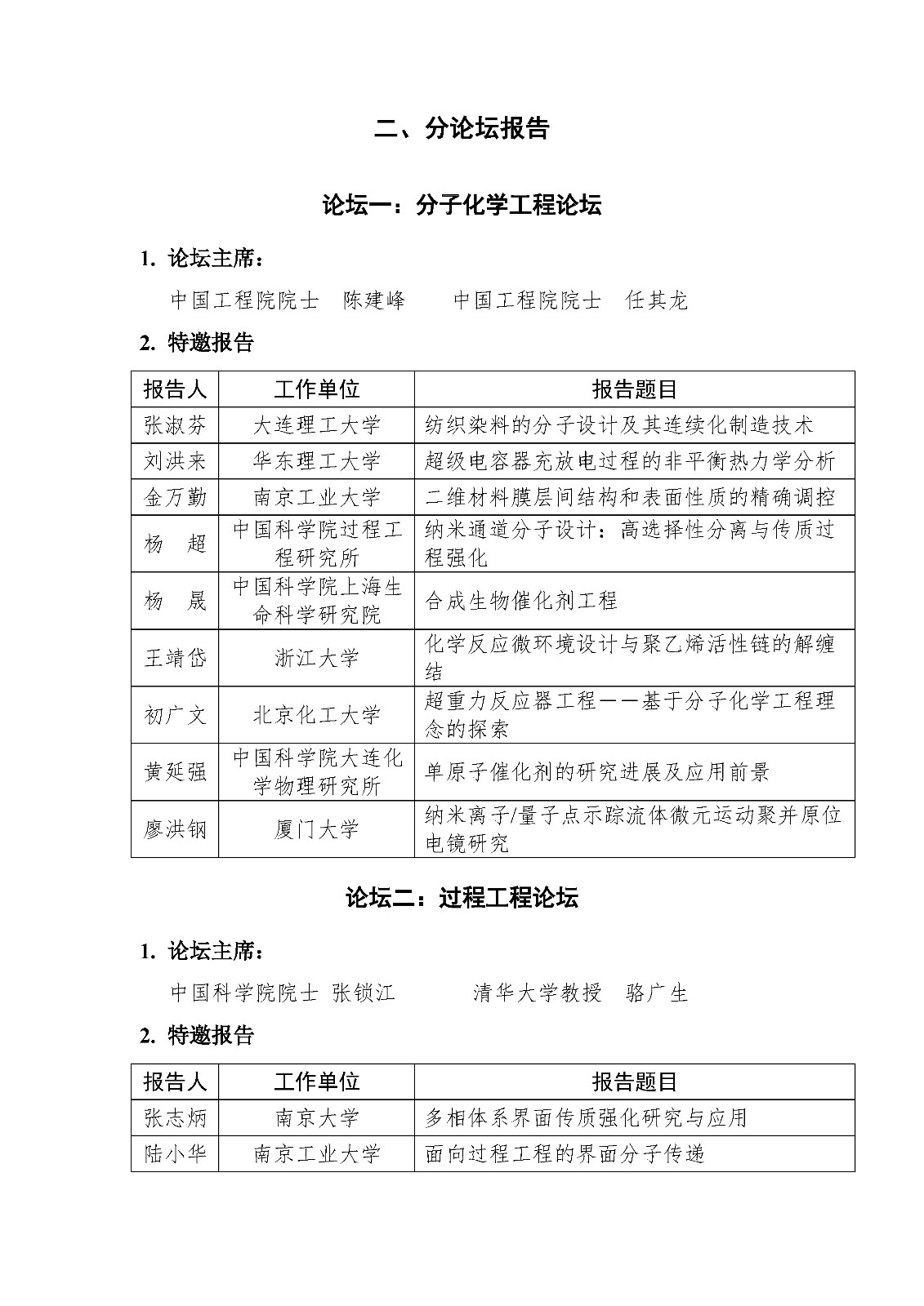
您现在的位置是:首页 > 会议活动网站首页会议活动 2020中国化工学会科技创新大会通知(第三轮) 管理员 2020-10-13 5201 次阅读 TAG: 无标签 上一篇:2020中国化工学会科技创新大会通知(第二轮) 下一篇:Topco与阿里巴巴联手打造第十届中国石油化工装备采购峰会暨展览会(CSSOPE 2020) 相关文章 特别推荐 【火爆出炉】CSSOPE 2025 全球采购对接会排期表 阅读 全球氢能项目大汇总,快来点击索要 阅读 随机推荐 于建云出席第二分公司淄博峻辰苯乙烯工程项目“百日会... 伊拉克与中国财团签署初步协议,将合作开发曼苏里亚气田 2024-05-22 13:35:12 安德里茨泵业交付伊拉克九区原油中央处理设施项目离心... 2024-06-11 08:20:35 液化空气宣布退出俄罗斯市场 2022-09-13 08:17:56 上海电气揽获全国首个等容量替代项目全套主设备 2020-07-03 15:06:12 点击排行 尼日利亚耗资150亿美元的炼油厂正在建设 意大利塞班( SAIPEM)油气项目及采购计划:CSSOPE 为你解读 2019-03-14 15:21:04 集团公司召开2019年HSSE工作视频会议 2019-01-04 18:12:57 石油党员党建信息化平台交纳党费上亿元 2019-01-11 16:33:49 中国石油2022年集中采购招标公告 2022-02-11 20:43:22 标签 会议 中国石化新闻网 中国石油新闻中心 转载 原创 关注我们