您现在的位置是:首页 > 会议活动网站首页会议活动
日程出炉:阿美、SABIC、挪威国油、巴斯夫、朗盛、三大油、万华、恒逸、福陆、林德、三星、派特法、斯伦贝谢、DESCON、力拓、拉森特博洛、天辰、惠生、巨涛等众多采购大咖云集CSSOPE采购会
备受关注的“第十届中国石油化工装备采购国际峰会暨展览会(CSSOPE 2020)”将于2020年12月17-18日在杭州举办。
近日,阿美、SABIC、挪威国油、巴斯夫、朗盛、三大油、万华、恒逸、福陆、林德、三星、派特法、斯伦贝谢、DESCON、力拓、拉森特博洛、天辰、惠生、巨涛等众多知名企业的采购高层和企业责人确认参与CSSOPE,与来自全球的油气采购商及优秀供应商分享疫情与低油价影响下如何加快采购数字化转型和高效供应链管理模式,以推动行业复苏。大会精彩内容包括:国际采购专场、国内采购专场、采购培训专场、全球采购商与中国供应商线上交流专场、供采双方一对一交流环节、林德工程采购对接专场、三星工程采购对接专场、格瑞克集团采购对接专场、巴基斯坦DESCON工程有限公司采购对接专场、环球工业信息资源公司专场、伊拉克新建港口采购对接专场等,更有精彩的国外企业采购小组讨论及国内采购小组讨论、十周年颁奖庆典暨欢迎晚宴、阿里巴巴专场交流及工厂参观等精彩互动交流环节。
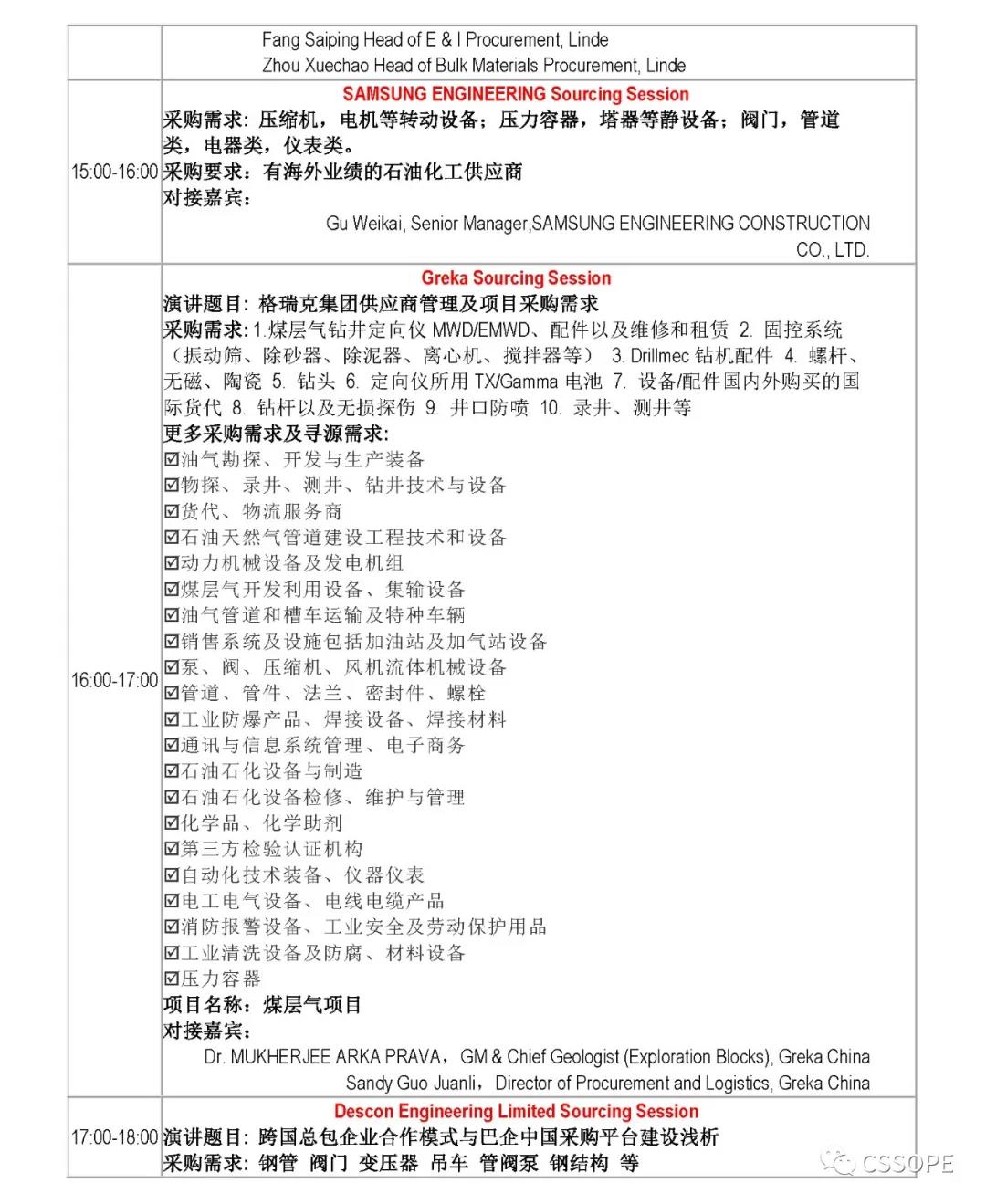
大会日程新鲜出炉,欢迎围观:






中国石油化工装备采购国际峰会暨展览会(CSSOPE)已成为全球石油化工设备的采购商、用户买家、业主和EPC公司以及销售代理、分销商、库存商和贸易商的年度聚会场所,除了行业买家,很多优秀供应商也选择参与CSSOPE采购峰会暨展览会平台,与采购商建立人脉关系,即使身在国内,也可实时关注和跟进国际项目动态,建立人脉,找到商机,打开销路,应对挑战。CSSOPE 2020设置采购峰会及精品展览、厂家参观,会议期间设置丰富的交流活动,为国内外采购商提供年度聚会、交流采购经验、沟通行业信息、实地考察供应商的最佳场所,将成为石油天然气、化工、海工、LNG行业、煤化工、MRO采购和工业品电商、采购商与供应商的重要交流平台,众多石油天然气和石化界采购高层和供应商决策层和设备技术服务供应商将参与大会,促进中国企业与全球采购商的对接和对话,促进合作,共克时艰。
CSSOPE 2020赞助场次与展位即将售罄,预订从速!
报名请联系:
第十届中国石油化工装备采购国际峰会暨展览会(CSSOPE 2020) 组委会
东方尚能咨询机构(Topco)
手 机:15801128545 秦女士 13581545796 左女士 18600313778 赵先生
E-mail:crystalqin@topcoevents.com, orangezuo@topcoevents.com,zhaoyun@@topcoevents.com
大会官网:http://www.petroequipsourcing.com/info/cn/
公司官网:www.topcoevents.com
Draft Agenda of CSSOPE 2020
The 10th Conference and Exhibition - China Sourcing Summit On Petroleum & Chemical Equipment (CSSOPE 2020), will be held on 17-18 December, 2020 in Hangzhou China. Recently, industry procurement leaders and purchasing executives of many well-known enterprises, such as Aramco, SABIC, Equinor ASA, BASF, LANXESS, CNPC, Sinopec, CNOOC, Wanhua, Hengyi, Fluor, Linde, Samsung, Petrofac, Schlumberger, Descon, Rio Tinto, L&T, Tianchen, Wison, Jutao and other well-known enterprises have confirmed their participation in CSSOPE.
Please Refer to the Latest Agenda As Below,






As the first professional exchange and docking platform for purchasers and suppliers in petroleum and petrochemical industry in China, CSSOPE has been accumulated for ten years, including shell, BP, Saudi Aramco, Statoil, total, ConocoPhillips, Petronas, BASF, Dow, Fluor, WallyParsons, TechnipFMC, Petrofac, Saudi Aramco, Total, ConocoPhillips, ONGC, BASF, Dow, PetroChina, Sinopec, CNOOC and Yanchang oilfield. During CSSOPE 2020, a variety of networking activities will be set up, such as the appreciation dinner for purchasers & Sponsors & exhibitors, the China sourcing reception etc., which will provide the best place for domestic and foreign purchasers to hold annual gatherings, exchange purchasing experience, communicate industry information, and inspect suppliers on site. It will become the best place for oil and gas, chemical industry, offshore engineering and LNG industry, coal chemical industry, MRO procurement and e-commerce, purchasers and suppliers. A large number of oil and gas and petrochemical industry procurement executives and suppliers will participate in the event, so as to promote the docking and dialogue between Chinese enterprises and global purchasers, and promote cooperation to overcome difficulties in this special period.
Please contact us to join the event:
Crystal Qin Deputy GM
The Oriental Pro-Energy Consulting Organization (Topco)
Add: R1702, No.201b, Zhujiang Dijing, No.28, Guangqu Rd., Chaoyang Dist, Beijing China
Tel: 86-10-58634346-803 Fax: 86-10-58632291 CP: 86-158-0112-8545
Email: crystalqin@topcoevents.com Web: www.topcoevents.com,http://www.petroequipsourcing.com
上一篇:帝泰凯(TeamTec)寻泵阀压缩机流体设备和管道管件法兰、仪器仪表、电线电缆、轴承等设备
下一篇:重磅采购: WOOD中国采购负责人参与CSSOPE寻控制阀、旋塞阀、截止阀、球阀、止回阀、传感器、 水平仪、流量计、S/T板式换热器、电缆/电缆槽等设备
