您现在的位置是:首页 > 新闻资讯网站首页新闻资讯
石化化工行业鼓励推广应用的技术和产品目录公示
为提升石化化工行业智能制造、安全环保水平,加快推动产业转型升级,工业和信息化部在全国范围内组织开展了石化化工行业先进适用技术和产品...
为提升石化化工行业智能制造、安全环保水平,加快推动产业转型升级,工业和信息化部在全国范围内组织开展了石化化工行业先进适用技术和产品的征集工作,经地方及相关单位推荐、专家评审等,32项技术和产品符合遴选标准,拟列入石化化工行业鼓励推广应用的技术和产品目录。现予公示,欢迎社会各界监督并提出意见;如有异议,请于公示期内与我们联系。
公示时间:2021年3月24日至2021年3月30日
联系电话:010-68205571
传真:010-68205564
邮箱:yclsshhgc@miit.gov.cn
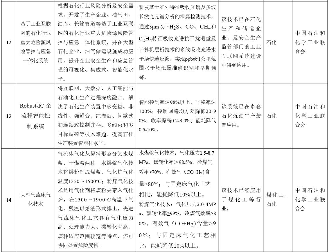
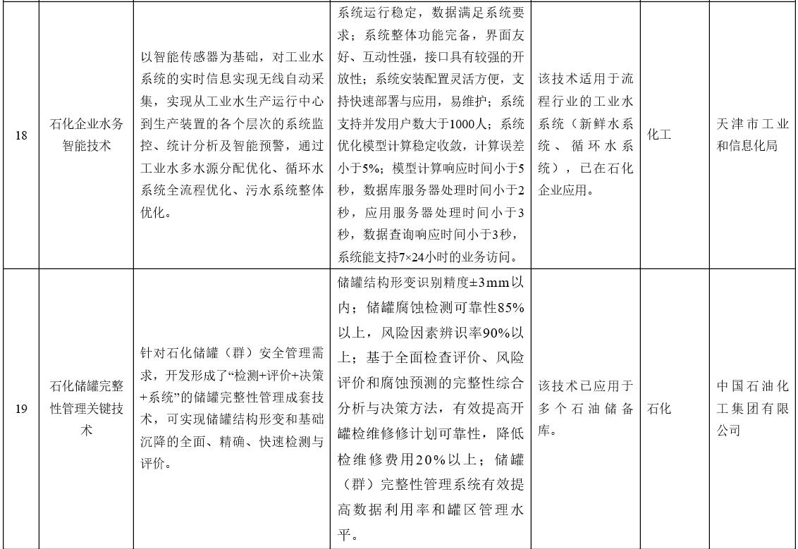
石化化工行业鼓励推广应用的技术和产品目录












下一篇:构建“未来炼厂”,正当时!
