您现在的位置是:首页 > 新闻资讯网站首页新闻资讯
【重磅采购】森松(江苏)重工有限公司采购负责人参与CSSOPE:采购泵、压缩机、物料处理设备、阀门、仪表、板材、管材和锻件等
近日,森松(江苏)重工有限公司采购部一行五人确认将参与6月23-24日在上海举办的“第十一届中国石油化工装备采购国际峰会暨展览会(CSSOPE 2021)”。
采购需求:设备(泵、压缩机、物料处理设备等)、阀门、仪表、板材、管材和锻件等原材料
采购单位:森松(江苏)重工有限公司
谁应参与:优秀供应商、设备制造厂家等
如何参与:仅对CSSOPE参会代表免费开放,需提前预约
欢迎相关设备厂家联系文末CSSOPE主办方参与对接。
关于森松(江苏)重工有限公司
森松(中国)是日本森松工业株式会社于上海浦东开发的第一年(1990年)在华投资的全资子公司,被当时各大媒体誉为“浦字1号”。
30年来,森松(中国)取得了卓越的发展。在国内,森松(中国)在上海、南通、武汉先后成立了多家子公司,3个大型制造基地。在国外,森松(中国)在美国休斯敦、印度分别设立了分公司,并收购全球模块化工厂先行者瑞典法玛度公司,成为业务遍布全球的跨国企业。森松(中国)在湿法冶金、PVC、PTA、BDO、PDH、醋酸、太阳能光伏等多个行业实现了关键装备国产化。
森松(中国)一直致力于油气、炼油、化工、湿法冶金、医药日化、新能源、电子等行业和领域,为来自全球的顶尖客户提供超大超重型核心设备与装备(压力容器),工艺模块、撬块、系统工程等。森松(中国)在设备制造的同时将进行模块化建造理念,由单一设备向以核心装备制造以及模块化工厂、智能模块化工厂、各类工艺模块与撬块建造方向转型,成为制药、日化洁净模块等高端技术制造模块化工厂的解决方案和太阳能、锂电池、数据中心及电子相关行业的提供者。
关于博迈科海洋工程股份有限公司
博迈科海洋工程股份有限公司专注于国际市场的专业模块EPC服务公司,致力于以海洋油气工程、液化天然气工厂和矿业为主的各类模块的设计和集成建造,为国际高端能源和矿业客户提供服务,是国际化的EPC公司,近100%的业务来自国际客户,公司提供的产品服务于:中国、中东、北美、俄罗斯、非洲、南美、新加坡、澳大利亚等国家,主要客户资源包括NOVATEK, TECHNIP, PETROBRAS MODEC, SBM, EXXON MOBILE, SHELL, EQUINOR, CHEVRON, PETROFAC, ABB, SIEMENS等。公司直接拥有67万平方米的建造场地资源,包含优良的700米深水码头岸线,年模块建造能力150,000吨。公司作为码头、场地及其所有设备设施的直接拥有者,以有效的资源确保了对项目的强大执行能力。
关于CSSOPE
近日,越来越多的国际石油化工企业采购中心负责人与“第十一届中国石油化工装备采购国际峰会暨展览会(CSSOPE 2021)”会务组确认,将参与6月23-24日在上海举办的CSSOPE 2021。在国内疫情有效控制及油价有望回升的背景下,CSSOPE再次人气爆棚,体现石油化工产业复苏和发展的可喜迹象。
2020年,受疫情和国际形势影响,全球经济遭遇重挫,给企业供应链带来了新的挑战。目前国内市场已基本恢复,海外大宗品市场呈现出需求端复苏而供给端不足的态势,这是国内石油化工装备企业的良好出口机遇,也是企业在采购供应链上大有作为的最好时机。作为国内首个为石油石化行业采购商与供应商搭建的专业交流对接平台,CSSOPE 2021将再次邀请石油化工行业领导、采购专家、企业高层共聚上海,以“通过‘双循环’下的供应链与采购管理创新,加速转型升级推动石油化工产业复苏和发展,”为主题,共议行业发展之路。
大会将设置两天的大会交流和精品展览,还有精彩纷呈的欢迎晚宴、茶歇及会后参观厂家的能够丰富的交流活动。其中峰会设置 “全体大会”及五个分论坛,专场围绕目前行业趋势、热点痛点及技术解决方案展开,将由行业领袖进行“高端讲座”,介绍全球发展趋势(经济、政治、油气、石油化工、工程项目等)、以及中国供应商如何“走出去”更能体现自身优势和竞争力。第一天将邀请Aramco、SABIC、BASF、法液空、Kiewit Corp、L&T、SK E&C、Wood等国际企业的采购负责人及国内三大油、石油石化企业参与演讲,第二天分论坛包含新市场分论坛包括——碳中和、新能源、新材料专场、一带一路项目专场、老旧工厂维护与升级改造专场;新技术分论坛包括——模块化专场、数字化交付专场、数字化采购专场、MRO电商专场;新服务分论坛将包括——质量与检验专场、物流专场、采购培训专场、人才交流专场;“供采见面会分论坛”将包括万华采购专场、TfS专场、“一对一”供采对接专场。
作为国内首个为石油石化行业采购商与供应商搭建的专业交流对接平台,中国石油装备采购国际峰会(CSSOPE)历经十年积淀,已连续为包括壳牌、BP、沙特阿美、挪威国油、道达尔、朗盛、印度信诚、巴西国油、巴斯夫、陶氏、福陆、沃利、德希尼布FMC、派特法、中石油、中石化、中海油、延长油田、万华、天辰、惠生、成达、恒逸、盛虹、恒力、鲁西等众多采购巨头为代表的国内外采购商提供年度聚会、交流采购经验、沟通行业信息、了解最新技术设备和解决方案的最佳场所。
目前国际订单受到影响,但国际业主和EPC公司均表示,为了降低生产成本,将在中国不断扩大供应商寻源,疫情期间也不间断地进行网上询比价采购、动态竞价采购、网上招标采购,也正是设备厂家和服务提供商做好内功、提前准备入网并投标、与国际知名公司建立了长期稳定的合作关系的最佳时机。CSSOPE利用其遍布全球的采购资源,充分发挥国际采购能力和市场控制能力,在为中国石油石化设备供应商、主力供应商提供采购招标信息的增值服务,大力推动带动“中国制造”装备出口,石油地质专用管、管线钢、钻头、压缩机组、阀门等石油石化材料和设备辐射到中东、南美、加拿大、俄罗斯、印度等多个国家和地区,CSSOPE将继续携手海内外朋友,共谋未来全球石油化工装备事业的发展。
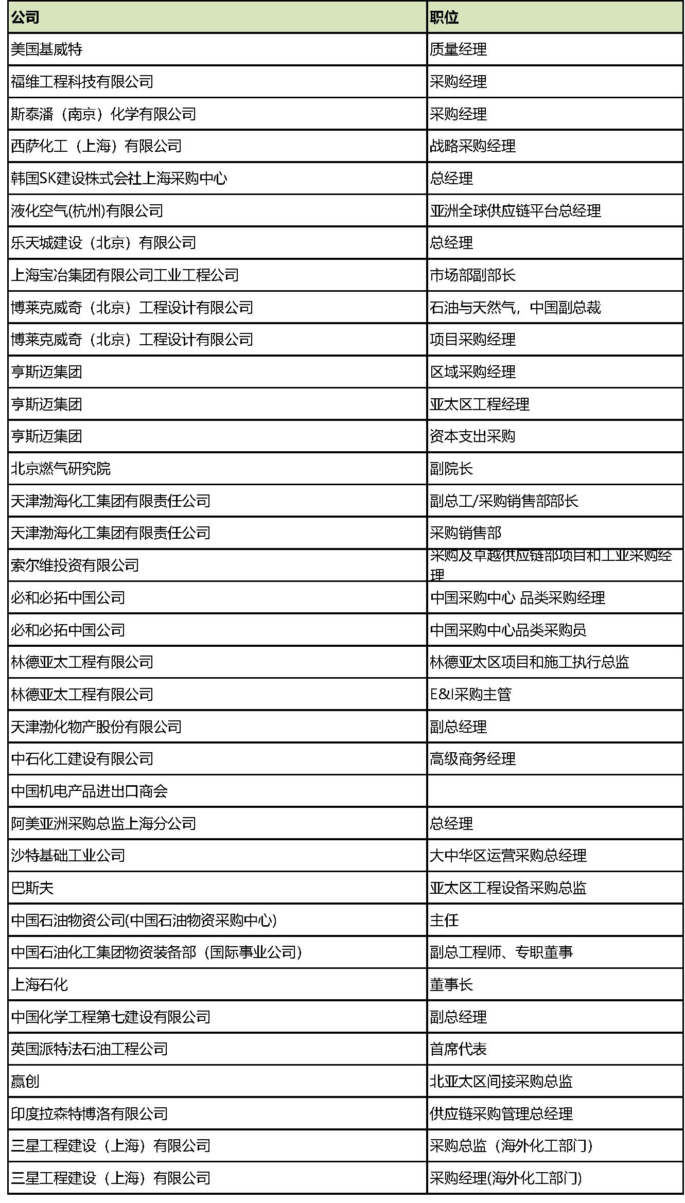
第十一届中国石油化工装备采购国际峰会暨展览会(CSSOPE 2021)采购嘉宾名单:
(极个别嘉宾待最后确认,不断更新中,需全部名单敬请联系主办方):



第十一届中国石油化工装备采购国际峰会暨展览会(CSSOPE 2021)优秀供应商推荐:
(篇幅有限,第一期仅列举部分,分期发布,敬请关注):
01、浙江国邦钢业有限公司
『简介:浙江国邦钢业有限公司是高新技术认证企业,公司通过了美国石油协会API Q1质量体系认证和API 5LC、5CT产品认证,中国特种设备制造许可证TS-A1、A2、B级,德国TUV的AD2000-W0承压设备材料认证、PED 97/23/EC欧盟承压设备材料认证、ISO9001国际质量管理体系认证,14001环境管理体系认证、18001职业健康安全管理体系认证,通过CCS、DNV.GL、BV、ABS、LR船级社等工厂认可。』
02、江苏圣珀新材料科技有限公司
『简介:江苏圣珀新材料科技有限公司专业生产各种材质的钛带、钛焊管,镍基合金带、焊管,不锈钢冷轧钢带及焊管。产品广泛用于家电化工医药、印染、环保、电力、压力容器等方面,材料有国产(宝钢、张浦)进口(美国、日本、瑞典)。』
03、浙江久立特材科技股份有限公司
『简介:浙江久立特材科技股份有限公司作为久立集团股份有限公司的控股子公司,创建于1987年,座落在“长三角”中心太湖南岸——浙江省湖州市,是一家专业生产工业用不锈钢及特种合金管材、双金属复合管材、管件的上市公司。』
04、凯睿达粉体工程(上海)有限公司
『简介:凯粉体睿达工程(上海)有限公司是一家专业的粉粒体散料处理公司,成立于 2005 年 7 月,注册资本 1000 万元。公司销售和研发基地位于上海本部,并在全国各大城市如北京、广 州、成都、昆明、长沙等地成立办事处。公司于 2009 年通过 ISO9001 体系认证;2013 年通过 了上海市高新技术成果转化项目;并先后获得散料处理领域几十项专利。』
05、上海华襄机械有限公司
『简介:上海华襄机械有限公司(Sagta)是一家工程和工程咨询公司,为重工业提供创新的解决方案和技术,以优化的生产性能。致力于对设备(如石油平台、炼油厂、船舶、大型结构物等)运行进行全面详细的监测和预测,节约成本,预测风险。致力于为船舶,海工,工程机械等行业提供解决方案,拥有广泛雄厚的国内外市场资源和渠道,与多家优秀的国内外企业建立了紧密的合作关系。』
06、北京凯隆分析仪器有限公司
『简介:北京凯隆分析仪器有限公司自1993年成立至今已有二十七年的发展历史。凯隆公司是实现工业4.0在线分析行业领域的领航者,致力于提供过程分析领域专业的整体解决方案。凯隆公司以先进的技术和卓越的产品服务于全世界,在国际国内均享有很高的声誉,赢得了广大用户的认可。』
07、浙江岩石机械检测有限公司
『简介:浙江岩石机械检测有限公司成立于2016年1月份,我们致力于为国内外阀门企业提供专业的第三方检测服务。我公司采用的设备均为行业顶尖装备,FID检测设备为美国赛默飞世尔科技公司(Thermo Fisher Scientific),氦质谱检漏仪采用的德国莱宝PHOENIX系列产品,阀门性能诊断设备为Teledyne QUIKLOOK II SYSTTEM阀门诊断系统,我们有11套固定式智能测试工作站,一套移动式智能测试控制台,为客户给出科学、公正、专业的检测结果提供了装备保障。』
08、湖南苏普锐油气装备科技有限公司
『简介:湖南苏普锐油气装备科技有限公司成立于2017年,是一家专业从事石油管材、钻井、探井、完井、固井、沙控工具及工程机械和汽车类产品及零部件设计开发和加工的中外合资企业。自创建以来,苏普锐与多家著名的跨国公司和世界五百强企业建立了良好的合作关系,成为了国际上知名的油气产品的优选加工企业和优质优价的油气工具的供货商。』
09、明迈防爆技术(上海)有限公司
『简介:明迈防爆技术(上海)有限公司是防爆技术、新能源科技、工业自动化技术领域的技术型企业。公司位于上海市嘉定区,工厂先后通过ISO9001、ISO14001、ISO45001三体系认证以及QAR和QAN工厂体系认证,主要生产销售防爆电气控制箱、防爆接线箱、防爆操作柱、防爆灯具、防爆AP、防爆管件等产品,且大部分产品取得IECEX、ATEX、EAC等国际防爆证书。』
10、浙江青山钢管有限公司
『简介:浙江青山钢管有限公司成立于2003年,隶属于青山实业旗下信拓集团,注册资金3.2亿元,占地面积约8.5万平方米,是一家集不锈钢无缝钢管、焊管、管件、光亮管和光亮棒于一体的生产经营型企业。』
11、多维联合集团
『简介:多维联合集团创始于1983年,总部位于北京市中关村科技园丰台园区总部基地,是以绿色建筑钢结构系统与金属围护系统为主导产业,集“设计研发、精益制造、施工管理、国际工程与贸易”于一体的综合服务商。』
12、华荣科技股份有限公司
『简介:华荣科技股份有限公司位于上海市嘉定区,注册资金3.3719亿元,是国内行业中唯一一家A股主板上市公司。公司主要生产厂用、矿用、船用、海工、军工、核电等环境用防爆及非防爆电器、照明设备,是中国电器工业协会常务理事单位,中国防爆电器协会理事长单位,中国船舶工业协会会员单位,中国质量协会会员单位,上海外贸协会会员单位,中国照明电器协会会员单位。』
13、天津钢管制造有限公司
『简介:天津钢管制造有限公司(简称天津钢管),又名“大无缝“,是我国“八五“期间为保障国家能源安全战略建设的重点项目,是国内领先的无缝钢管生产企业。2019年以来,先后引入上海电气(集团)总公司、中信泰富特钢集团股份有限公司战略投资,发挥各方协同优势,共同促进企业高质量发展。』
14、合伯检测技术(上海)有限公司
『简介:合伯检测成立于2011年,公司总部位于上海,在香港,苏州,宁波等地设有子公司;是一家集检验,检测,认证,校准于一体的第三方机构,公司拥有ISO9001:2015及ISO17025资质,业务涉及消费品检测以及石油化工、天然气、矿山冶金、工程机械、能源电力、生物工程、环保节能、航空航天、电子电器、船舶、汽车、食品及医疗等行业。』
15、创正电气股份有限公司
『简介:创正电气股份有限公司系国家高新技术企业,座落于长三角城市嘉兴市,是目前中国专业的塑料防爆电器及高品质防爆灯具产销研企业。公司拥有自营出口权,是中国石油天然气集团公司一级供应网络成员,中国石化物资资源市场成员单位和中国海洋石油工程供应商。』
16、杭州汽轮辅机有限公司
『简介:杭州汽轮辅机有限公司,成立于2004年10月,长期专注于透平辅助设备的业务发展,是中国首屈一指的透平辅助设备制造商,成套产品服务提供商。我们按照多种标准为国内外用户,提供汽轮发电机、压缩机、工业汽轮机以及燃气轮机等辅助系统及设备的设计、制造,并承担工程项目承包服务。』
17、江苏建中新材料科技有限公司
『简介:江苏建中新材料科技有限公司是由盐城钢管厂全资投建的专业精密钢管生产企业。公司创建于2014年,现有员工245名,固定资产超亿元,年产外径6~89mm, 壁厚1~14mm的各类碳钢及合金钢管近3万吨。』
18、浙江中达新材料股份有限公司
『简介:浙江中达新材料股份有限公司是国家高新技术企业,产品主要包括奥氏体不锈钢、双相不锈钢、镍基合金、马素体/铁素体等,生产标准涵盖GB、NB、ASME、ASTM、EN、ISO、JIS、 RCCM、API(5LC)、DIN等,产品可广泛应用于石油炼化、化工、核电、军工、船舶、海洋工程等领域。』
19、上海唐工纺防护装备科技公司
『简介:上海唐工纺防护装备科技股份有限公司是一家专业从事工业防护服开发、生产和营销的企业。注册有唐工纺、Tangwear两个自主品牌。旗下全资子公司江苏唐工纺实业有限公司经过长年经营,已经建立了完备的原材料供应和防护服装成品供应体系,获得高新技术企业的荣誉称号。公司通过了ISO9001:2008质量管理体系认证(针对安全防护服装生产流程的质量控制)。』
20、厦门新长诚钢构工程有限公司
『简介:新长诚专注于钢结构的研发、设计、制作、安装与服务,并拥有自主完善的钢结构,格栅及围护配套系统。新长诚目前拥有厦门、漳州、四川、越南四个钢结构生产基地,总占地面积108万平方米,厂房总面积35万平方米,员工总数超过2000人,拥有行业内最先进的钢结构加工生产线和进口设备,钢构年加工能力超过25万吨。』
21、上海高创电脑工程技术公司
『简介:上海高创电脑技术工程有限公司成立于1992年5月,专业致力于储运自动化技术和产品的研发、制造及应用,是国内历史最悠久、技术最先进、产品最齐全、应用覆盖面最广的储运自动化专业公司。上海高创提供储运自动化全面解决方案与系统,产品应用遍及26个省、市、自治区及非洲、东南亚,用户跨石化企业、商业油库、机场油库、石化码头、灌装站、油田等部门。 』
22、宁波易天地信远密封技术公司
『简介:宁波易天地信远密封技术有限公司,成立于2006年3月。专注于产业密封件的开发、制造、销售和技术服务的中外合资企业。公司自成立以来,中德双方精诚合作,坚持装备与生产工艺、研发和测试手段的持续改善,生产品质一流的全系列静密封产品,参与完整的密封方案设计,并提供达到国际一流标准如TA-LUFT的密封和法兰联接计算、计算机模拟运用,密封失效分析评价等技术服务。 』
23、江阴市华昌不锈钢管公司
『简介:华昌不锈钢管有限公司创办于1998年,二十年来一直本着 “质量为本、精益求精;顾客至上、信誉稳定”的方针,稳步发展。公司严格按国标GB\ASTM\ASME\ JIS\ EN 等国内外标准生产 “华得”牌不锈钢无缝钢管和焊接钢管,品种有:300系列奥氏体不锈钢,双相钢S31803、S32205, S32750, S32760;镍基合金钢UNS N08800, UNS N08810, UNSN08811, UNS N08825等材质。生产钢管尺寸范围为:不锈钢无缝管,外径10.3~1219mm*壁厚1~70 mm(无缝管);不锈钢焊管(电熔焊)外径168.3~3000mm*壁厚4~60 mm,年生产能力约三万吨。 』
24、无锡派克新材料科技公司
『简介:无锡派克新材料科技股份有限公司成立于2006年,是一家专业从事金属锻件的研发、生产和销售的高新技术企业,主营产品涵盖由普通碳钢、合金钢、不锈钢以及高温合金、铝合金、钛合金、镁合金等特种合金材料辗制的环形锻件、自由锻件、精密模锻件等各类金属锻件,可应用于航空、航天、船舶、电力、石化以及其他各类机械等多个行业领域。』
25、杭州锅炉集团股份有限公司
『简介:杭锅集团是一家主要从事锅炉、压力容器、环保设备和新能源等产品的咨询、研发、生产、销售、安装及其它工程服务的大型综合性集团企业。产品广泛应用于电力、石化、化工、造纸、冶金、市政环保等行业。经过多年发展,杭锅集团成功实现了由单一的锅炉产品供货向EPC、BOT、PPP等多种业务模式的转变。凭借雄厚的实力,公司积极拓展海外市场,产品已远销美国、巴西、阿根廷、法国、澳大利亚、日本、韩国、泰国、马来西亚、印尼、巴基斯坦、孟加拉、印度、土耳其、阿曼、约旦、以色列等三十几个国家。
26、新乡市胜达过滤净化公司
『简介:新乡市胜达过滤净化技术有限公司成立于1998年,自成立以来,一直从事过滤产品的研究、设计和制造,公司汇聚了一大批专业技术人才,专业从事过滤净化技术的研究和应用,为产品的设计制造提供技术支持。产品主要应用在石油、化工、煤化工、核电、燃气轮机发电、风电、燃煤发电、工程机械、采煤等领域。』
27、扬州贝克工程技术咨询公司
『简介:扬州贝克工程技术咨询有限公司创立于2009年,贝克的业务覆盖整个大中华地区,始终致力于提供有针对性的技术服务,从而为客户提供质量保障和技术咨询服务。贝克的服务领域包括以下诸类:石油和天然气、风能、电力、矿业、化工、铁路车辆、核电、海工造船等。』
28、浙江欧菲石油设备有限公司
『简介:随着近期生产规模的不断扩大,浙江欧菲石油设备有限公司现在已拥有总面积约20,000㎡的生产车间。先进的机器和设备的不断投入能帮助我们更好地满足不断变化的市场需求。我司现拥有各类认证,如美国石油协会的API 6D,API 600,API 602,API 6A和API 609, 德国TUV的API 607,API 6FA,SGS公司的ISO9001:2008,ISO 14001:2004,OHSAS 18001:2004,适用于俄罗斯市场的 EAC (GOST-R),以及国内的TS特种设备制造许可证等。』
29、宝丰钢业集团有限公司
『简介: 宝丰钢业集团有限公司,创建于2002年,是国内大型不锈钢制品企业,主要产品有不锈钢无缝钢管、不锈钢焊接钢管、钢制管件和法 兰,属国内不锈钢龙头企业之一。公司注册资本1.08亿元,下辖宝丰特钢公司、宝丰钢管公司、宝丰焊管公司、宝丰管件公司、宝丰贸易公司、宝丰冶金研发公司等多家子公司,集不锈钢冶炼、制造 加工、销售及技术开发于一体的大型不锈钢专业厂商。』
30、宁波坤远紧固件有限公司
『简介: 宁波坤远紧固件有限公司长期致力于高中压阀门;海洋船舶、化工炼化、流体工程、压力容器装备、压力管道;石油化工装备;新能源、环保设备、军工机械、风电、核电等行业的高强度紧固件配套服务。专用级紧固件常用规格常年备库1000余吨,可在短时间内承担大、中、小氮肥尿素石油化工设备及一、二、三类压力容器设备制造厂配套与大型国家重点工程配套,满足用户及时维修任务。』
31、苏州云白环境设备股份公司
『简介: 云白环境企业,是一家以提供烟气排放系统解决方案和城市烟气治理系统方案为主,专注于高温及各类介质气体排放的金属管道和油烟净化治理产品的研发与生产的高新技术企业。云白产品涵盖各类自立式、集束式、塔架式、景观钢结构烟囱、商用不锈钢烟囱、玻璃钢及其他复合材料烟囱系统、可配套及联网的在线安全监测系统及综合大数据库,产品系列涉及工业、家用、商用多领域。』
32、张家港富瑞重型装备公司
『简介: 张家港富瑞重型装备有限公司是张家港富瑞特种装备股份有限公司全资子公司,公司专注生产各类塔器、换热器、反应器、过滤器、储罐、子弹罐等压力容器,船用LPG/LEG/LNG液罐&LNG动力船供气系统,LNG液化成套装置、低温贮罐、槽车、罐式集装箱、气化站、LNG和LNG/L-CNG加气站及小型工业和民用速必达装置、LNG车用供气系统、LNG船用供气系统、工业瓶等。』
等等
中国石油化工装备采购国际峰会暨展览会(CSSOPE)已成为全球石油化工设备的采购商、用户买家、业主和EPC公司以及销售代理、分销商、库存商和贸易商的年度聚会场所,除了行业买家,很多优秀供应商也选择参与CSSOPE采购峰会暨展览会平台,与采购商建立人脉关系,即使身在国内,也可实时关注和跟进国际项目动态,建立人脉,找到商机,打开销路,应对挑战。CSSOPE 2021设置采购峰会及精品展览、厂家参观,会议期间设置丰富的交流活动:采购商&赞助商&展商答谢晚宴、中国采购联谊招待酒会等,为国内外采购商提供年度聚会、交流采购经验、沟通行业信息、实地考察供应商的最佳场所,将成为石油天然气、化工、海工、LNG行业、新能源、煤化工、MRO采购和工业品电商、采购商与供应商的重要交流平台,众多石油天然气和石化界采购高层和供应商决策层和设备技术服务供应商将参与大会,促进中国企业与全球采购商的对接和对话,促进合作,共克时艰。
诚挚邀请业界领先企业与精英人士参与。
CSSOPE 2021赞助机会、演讲场次与展位火爆预定中,数量有限,先到先得,预订从速!
敬请联系主办方预订有限席位:
第十一届中国石油化工装备采购国际峰会暨展览会(CSSOPE 2021) 组委会
东方尚能咨询机构(Topco)
手 机:15801128545 秦女士
E-mail:crystalqin@topcoevents.com
大会官网:www.petroequipsourcing.com
公司官网:www.topcoevents.com
