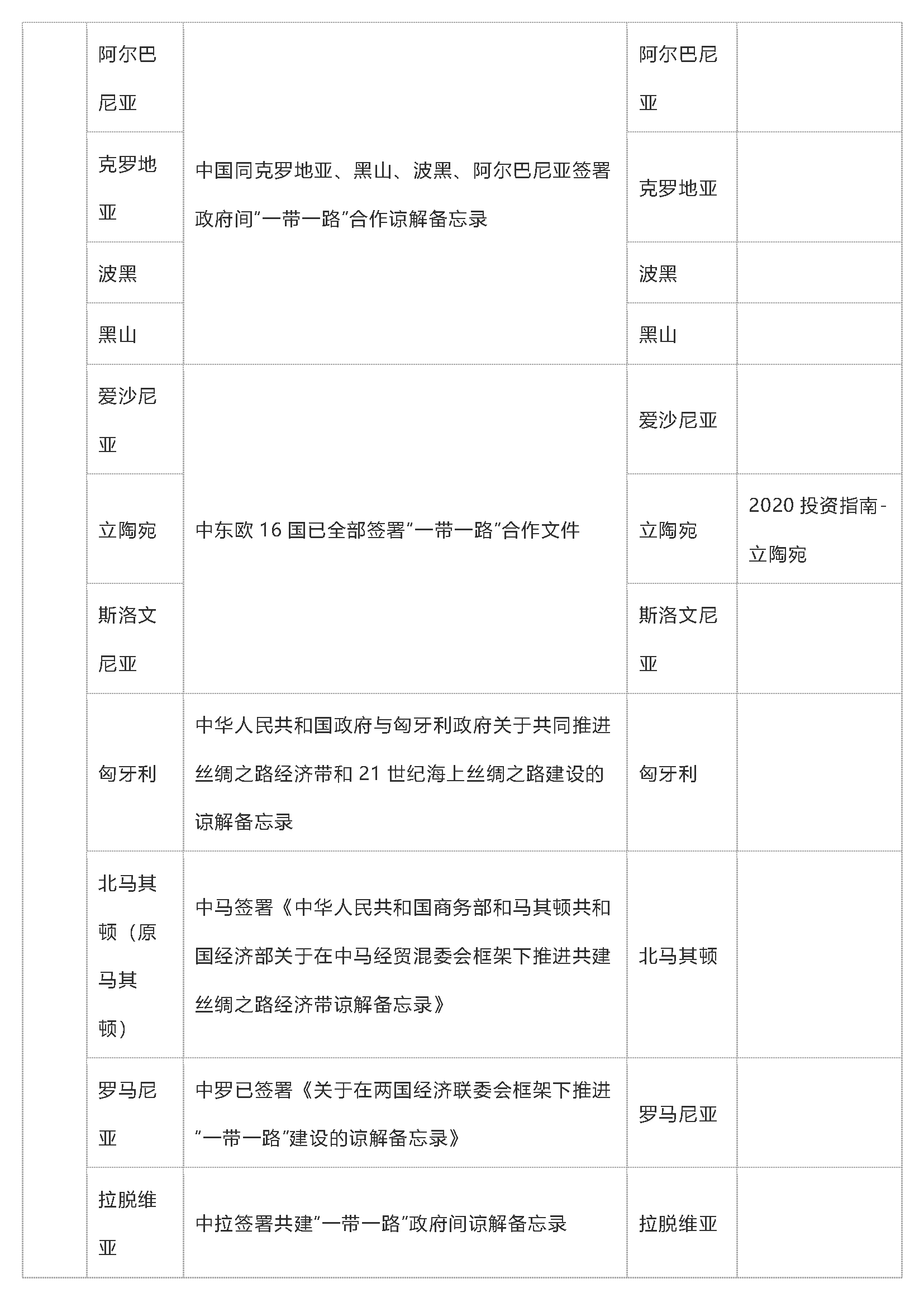
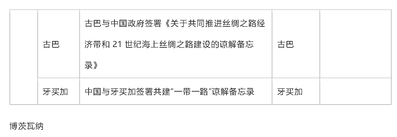
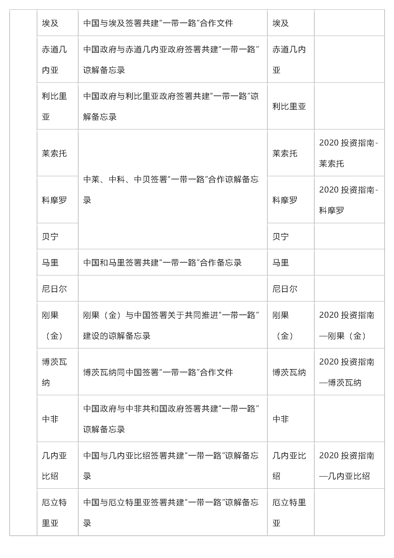
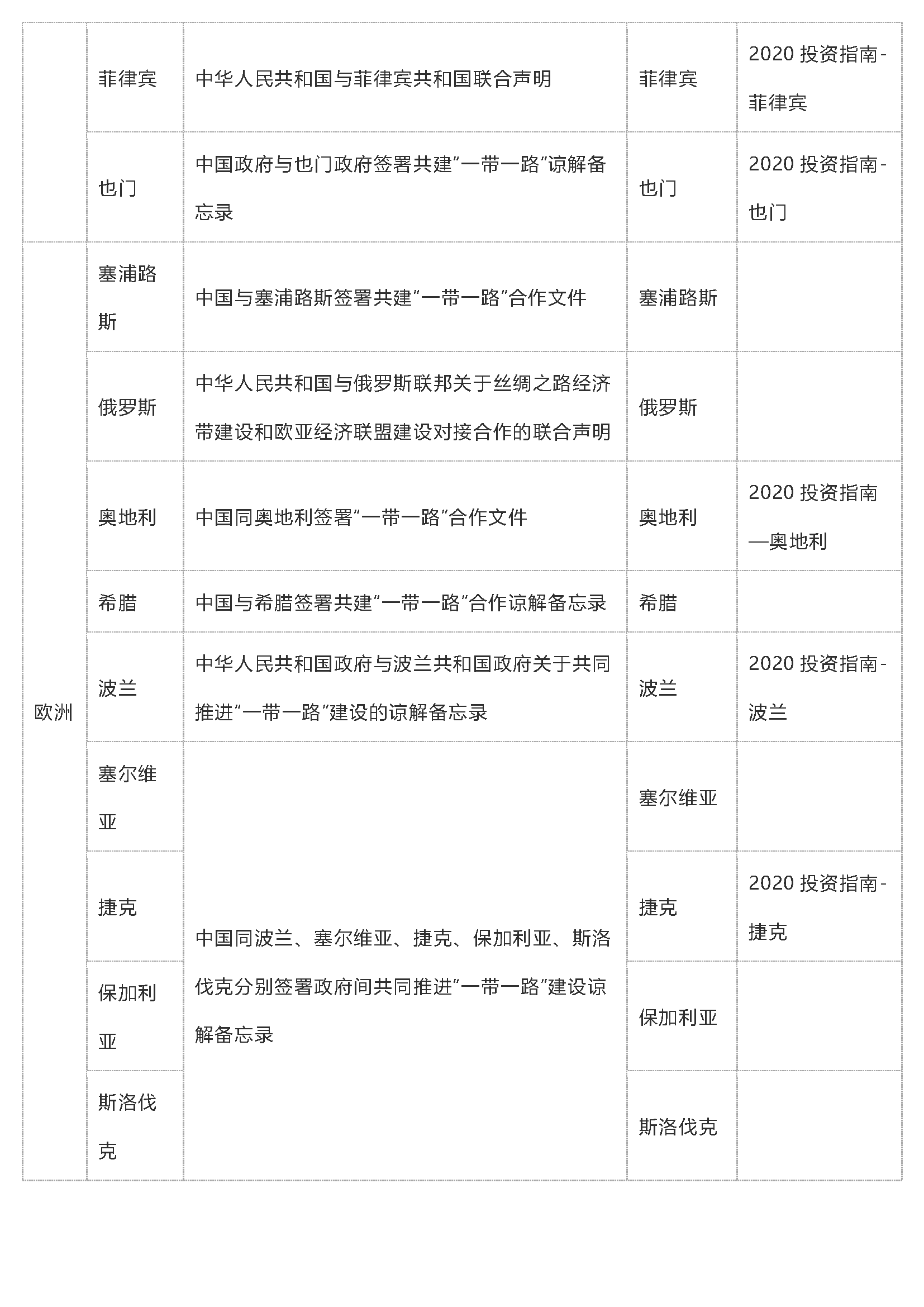
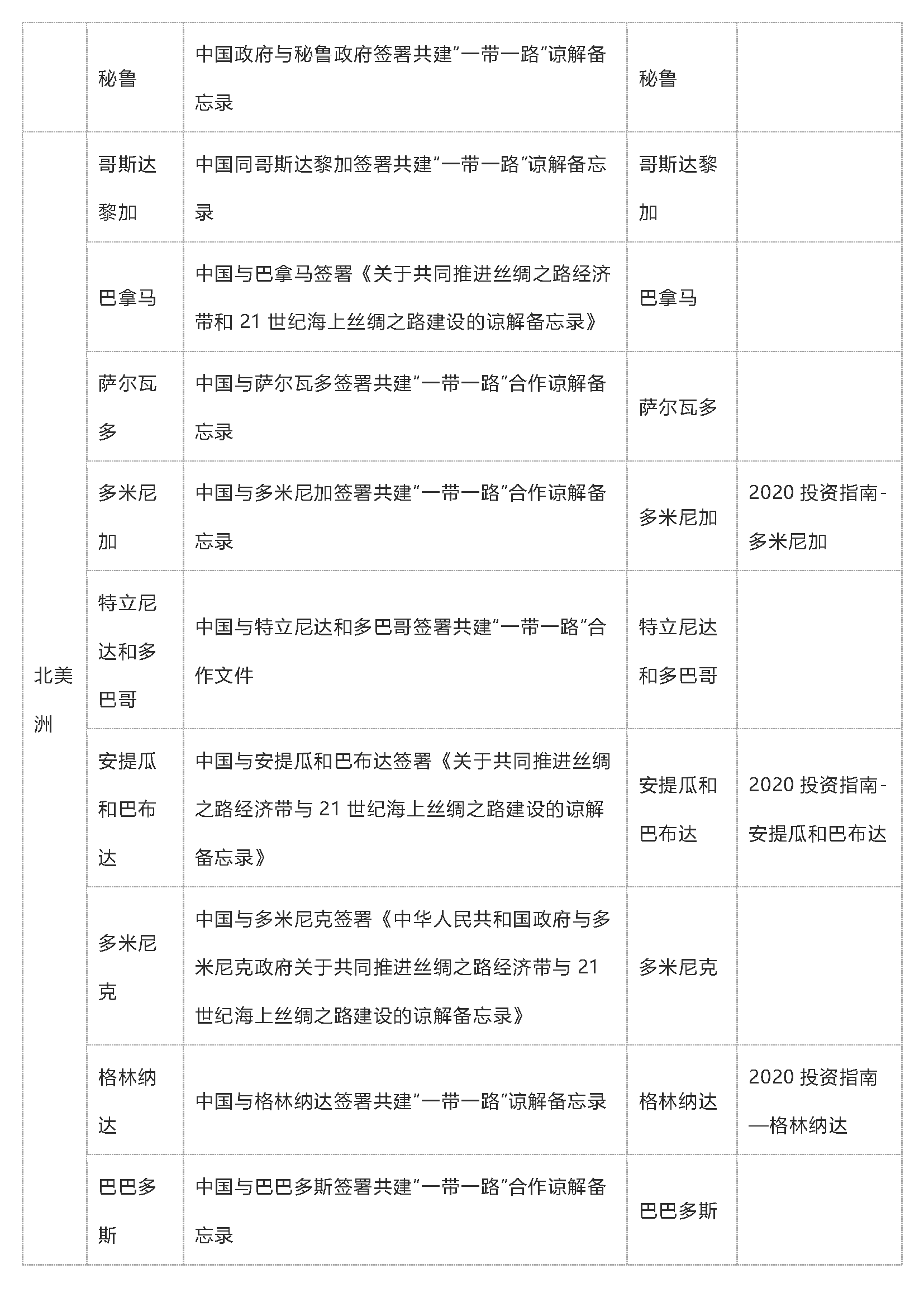
您现在的位置是:首页 > 新闻资讯网站首页新闻资讯 已同中国签订共建“一带一路”合作文件的国家一览 管理员 2022-02-10 截至2021年11月29日,中国已经同143个国家和32个国际组织签署200余份共建“一带一路”合作文件。 截至2021年11月29日,中国已经同143个国家和32个国际组织签署200余份共建“一带一路”合作文件。 TAG: 无标签 上一篇:260亿元项目开工,500亿元项目签约!恒力大手笔投资大连 下一篇:新春开门红!我国首次深水犁式挖沟机海试成功 相关文章 特别推荐 【火爆出炉】CSSOPE 2025 全球采购对接会排期表 阅读 全球氢能项目大汇总,快来点击索要 阅读 随机推荐 中石化董事长与TR公司董事长在西班牙举行会谈 21.7亿元!卫星化学计划投建EAA二期项目 2023-03-26 07:12:26 北油工程应邀参加碳鑫科技甲醇项目试生产暨乙醇项目EPC... 2021-12-22 08:30:30 走进ADIPEC2021——聚焦能源转型 以技术领先点亮“双碳”之路 2021-11-22 10:14:28 中东地区将对油价走势产生更大影响 2021-01-04 09:38:07 点击排行 十年磨一剑 正果修成时 新型LNG货物围护系统LNT A-b... 意大利塞班( SAIPEM)油气项目及采购计划:CSSOPE 为你解读 2019-03-14 15:21:04 集团公司召开2019年HSSE工作视频会议 2019-01-04 18:12:57 石油党员党建信息化平台交纳党费上亿元 2019-01-11 16:33:49 中国石油2022年集中采购招标公告 2022-02-11 20:43:22 标签 会议 中国石化新闻网 中国石油新闻中心 转载 原创 关注我们