您现在的位置是:首页 > 拟在建项目网站首页拟在建项目
国际领先!世界首套芳烃型移动床芳构化装置成功投产
TA是具有我国自主知识产权的世界首套芳烃型移动床芳构化装置;TA是全国规模最大的轻烃芳构化装置,采用国内首创移动床轻烃芳构化技术和新一...
TA是具有我国自主知识产权的
世界首套芳烃型移动床芳构化装置;
TA是全国规模最大的轻烃芳构化装置,
采用国内首创移动床轻烃芳构化技术
和新一代连续芳构化催化剂,
处于国际同类技术先进水平。

▲50万吨/年轻烃芳构化装置
东海之滨,洋洋大港。
近日,由中建安装苏杭公司承建的
中海油大榭石化50万吨/年轻烃芳构化装置
成功投产!
主产的芳烃产品经济性强、附加值高,
缓解我国作为最大芳烃需求国的进口依赖,
满足长三角地区对于高品质化工品的需求,
为服务长江经济带建设贡献积极力量,
对助推能源行业供给侧结构性改革
具有重要示范意义。

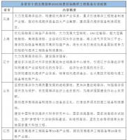
▲2018年6月-2020年7月轻烃芳装置区变迁
