您现在的位置是:首页 > 拟在建项目网站首页拟在建项目
6130亿元,山东确定120个重点项目!这些高端化工项目入选(附名单)
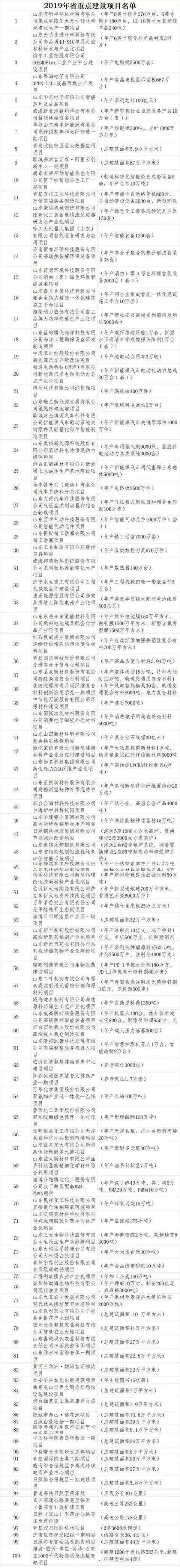
山东省发改委近日发布2019年山东省120个省重点项目,其中建设项目100个,准备项目20个。
120个省重点项目项目总投资6130亿元,其...
山东省发改委近日发布2019年山东省120个省重点项目,其中建设项目100个,准备项目20个。
120个省重点项目项目总投资6130亿元,其中山东有研半导体大尺寸硅材料等新兴产业培育项目82个,总投资1670亿元;万华乙烯等传统产业改造提升项目24个,总投资870亿元;基础设施项目14个,总投资3590亿元。
其中,有8个高端化工项目入围,分别是:万华化学集团股份有限公司聚氨酯产业链一体化—乙烯项目,鲁西化工集团股份有限公司聚碳酸酯绿色循环一体化项目,东明恒昌化工有限公司无规共聚和抗冲共聚聚丙烯项目,山东蓝星东大有限公司新型高性能聚醚多元醇项目,山东益大新材料有限公司油系针状焦高精细化学材料综合利用项目,淄博齐翔腾达化工股份有限公司叔丁醇及配套MMA、PMMA项目,山东民祥化工科技有限公司直接氧化法制环氧丙烷项和山东凯瑞英材料科技有限公司羟脲磺胺类医药中间体产业化项目。


此外,山东省还发布了准备项目20个,包括烟台泰和新材料股份有限公司应急救援用高性能间位芳纶产业化项目和东营威联化学有限公司对二甲苯项目。


